Creating and testing ideas for new public spaces in San Francisco.

Research Lab

pavement-to-parks-research-lab-logo
The Pavement to Parks Research Lab brings together technical resources and information for the public, governments, researchers and innovators. Pavement to Parks is committed to ongoing analysis to assess the impacts of projects on neighborhoods, as well as the program on the City as a whole. In order to undertake this, we run routine studies, work closely with researchers from outside institutions, and support independent academic scholars in their investigation of our work and its impacts. We also provide technical assistance and support to other City departments and even governments in other municipalities. Contact team member Robin Abad if you have any questions!

RESOURCE

Public Life Geodatabase


The Public Life Geodatabase aggregates in a single resource the rich sets of data gathered from numerous Public Life Studies, providing staff, researchers, and the public a comprehensive collection of geographic datasets for a multitude of public spaces in the city.

San Francisco Plazas Public Life Study
EVALUATION & LUNCHTIME LECTURE

San Francisco Plazas Public Life Study


This study seeks to understand how plazas function in San Francisco. A thorough public life survey of six plazas in San Francisco was conducted, exploring how and by whom they are used.

Public Space Stewardship Guide
RESOURCE

Public Space Stewardship Guide


SF Planning, in partnership with the Street Plans Collaborative and MJM Management group, developed this guide which highlights a national survey of best practices, presented as both a print guide and live website.

Supporting Other Cities.
RESOURCE

Supporting Other Cities


Since its inception in 2009, Pavement to Parks has provided guidance and support to dozens of other cities around the world. Click on the map above to see a map of projects and initiatives around the world!

Citywide Monitoring Program / Image by Robin Abad
EVALUATION

Citywide Monitoring Program


San Francisco Beautiful piloted a monitoring protocol for parklets across the City. Now, the San Francisco Conservation Corps, funded through a grant from SF Public Works, is visiting every parklet on a regular basis.

LUNCHTIME LECTURE

Australian Placemaking Practice


A thriving laneways (alleyways) culture in downtown Adelaide and Melbourne evolved from landmark shifts in planning and building policies at the local and state levels, resulting in a the Cities' most-touted social, cultural, and economic asset.

MDC Pilot
PILOT

Mobile Data Collector Pilot


The SF Planning Department conducts a wide range of studies that could benefit from the added efficiency of a Mobile Data Collection platform, with potential to cut out the most time-consuming steps from the traditional “paper, pencil, and clipboard” workflow

from the Report Cover / image by SFPA and TPL
LUNCHTIME LECTURE

‘The Economic Benefits of Parks’ with the SFPA


The Parks Alliance and the Trust for Public Land partnered on a report detailing the economic impact of San Francisco's recreation programs, parks and open spaces; finding that building and maintaining a flourishing parks system is sound fiscal policy."

Public Perception of Parklets / Image by Alison Ecker and Stella Kim
EVALUATION

‘Public Perception of San Francisco’s Parklets’


A group of UC Berkeley students conducted a research study on the perception of parklets as public spaces, comparing sites in the Polk Street and Divisadero Street neighborhoods, each with their differing socioeconomic contexts.

Citywide Assessment of Parklets & Plazas / Image by Justin Panganiban
EVALUATION & LUNCHTIME LECTURE

‘Citywide Assessment of Parklets & Plazas’


Pavement to Parks launched the first citywide Public Life Surveys of parklets and plazas to evaluate their effect of on street life, public response to these new types of spaces, and how the projects currently serve the needs of users.

Opportunity Mapping: San Francisco Parklets & Plaza / Image by Gene Stroman
ANALYSIS & LUNCHTIME LECTURE

‘Opportunity Mapping: San Francisco Parklets & Plazas’


Pavement to Parks is strongly committed to creating parklets, plazas, and other experimental open spaces in all neighborhoods; starting from GIS analysis of demographics and park distribution.

LUNCHTIME LECTURE

‘Tactical Urbanism’ with Mike Lydon


In April 2015, Militant civil servants gathered to hear a presentation by Mike Lydon, Co-Founder and of the Street Plans Collaborative and Co-Author of the new book “Tactical Urbanism” who shared lessons learned from practice around the country.

Parklet Impact Analysis
ANALYSIS

Parklet & Bicycle Lane Impact Analyses


Graduate Scholars from the Harvard Kennedy School tested methods for analyzing how San Francisco's parklets and bike lanes impact their neighborhoods.

EVALUATION

Parklet & Plaza Impact Studies


San Francisco Greatstreets (a project of the San Francisco Bicycle Coalition) organized the first-ever impact studies of parklets and plazas between 2010 and 2012. These early studies looked at groups of projects in four different neighborhoods throughout San Francisco.

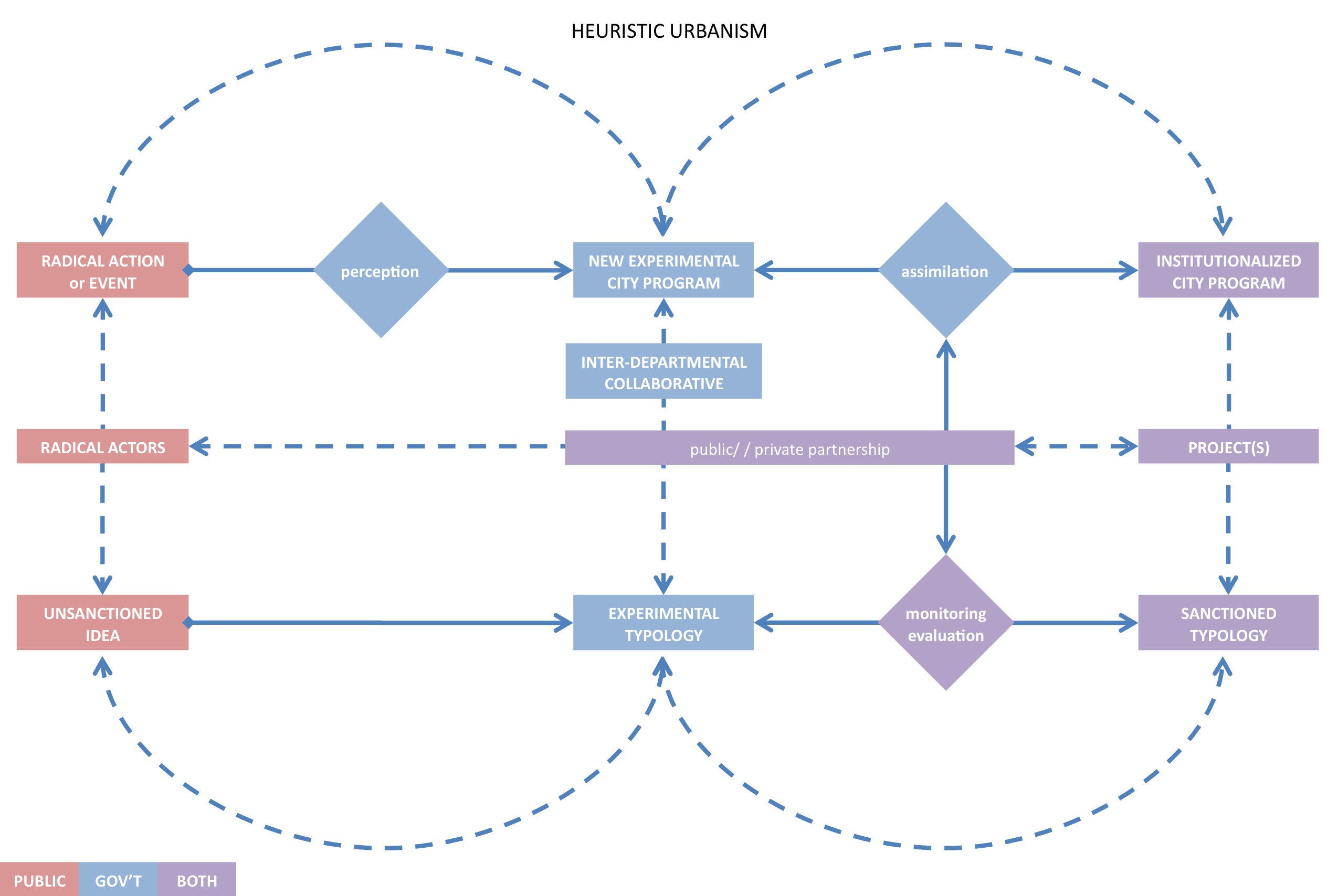
'Heuristic Urbanism' by Robin Abad Ocubillo
ANALYSIS

‘Parklets & Plazas as Catalysts in Community & Government’


From the abstract: "Heuristic Urbanism is a collaborative practice that engages urban design through provisional programs and projects that necessitate innovation within city government through the assimilation of grassroots initiatives."

Sign up for Pavement to Parks program news and updates.